急性缺血性卒中(AIS)是我国致死、致残的 “头号杀手” 之一,机械取栓与药物溶栓是临床核心治疗手段,但部分血栓因质地坚硬,不仅难以取出,还会产生溶栓抵抗,成为血管再通失败、患者预后不佳的关键难题。血栓硬度为何天差地别?其内部藏着怎样的分子调控密码?这一困扰卒中领域多年的问题,终于有了突破性答案!
2026年3月3日,暨南大学附属第一医院逯丹研究员团队在血液学顶刊 Blood (IF=23.1)上发表了题为“Pathogenic Role of SERPINB3-positive Neutrophils in Reinforcing Thrombus Stiffening during Ischemic Stroke”的研究文章,首次将空间蛋白质组学技术创新性应用于血栓研究,成功鉴定出驱动血栓硬化的关键 “分子开关”——SERPINB3 阳性中性粒细胞,并揭示其调控血栓硬化的核心信号通路 SERPINB3-TGFβ1-COL1A1。研究证实,靶向 SERPINB3 可显著提升溶栓效率、延长有效再灌注时间窗,为缺血性卒中的精准治疗开辟了全新方向!

创新技术路线,破解血栓硬化分子密码
为精准解析血栓硬化的核心机制,研究团队设计了一套层层递进的创新技术方案,实现了对血栓的 “空间定位 + 精准捕获 + 深度分析”:
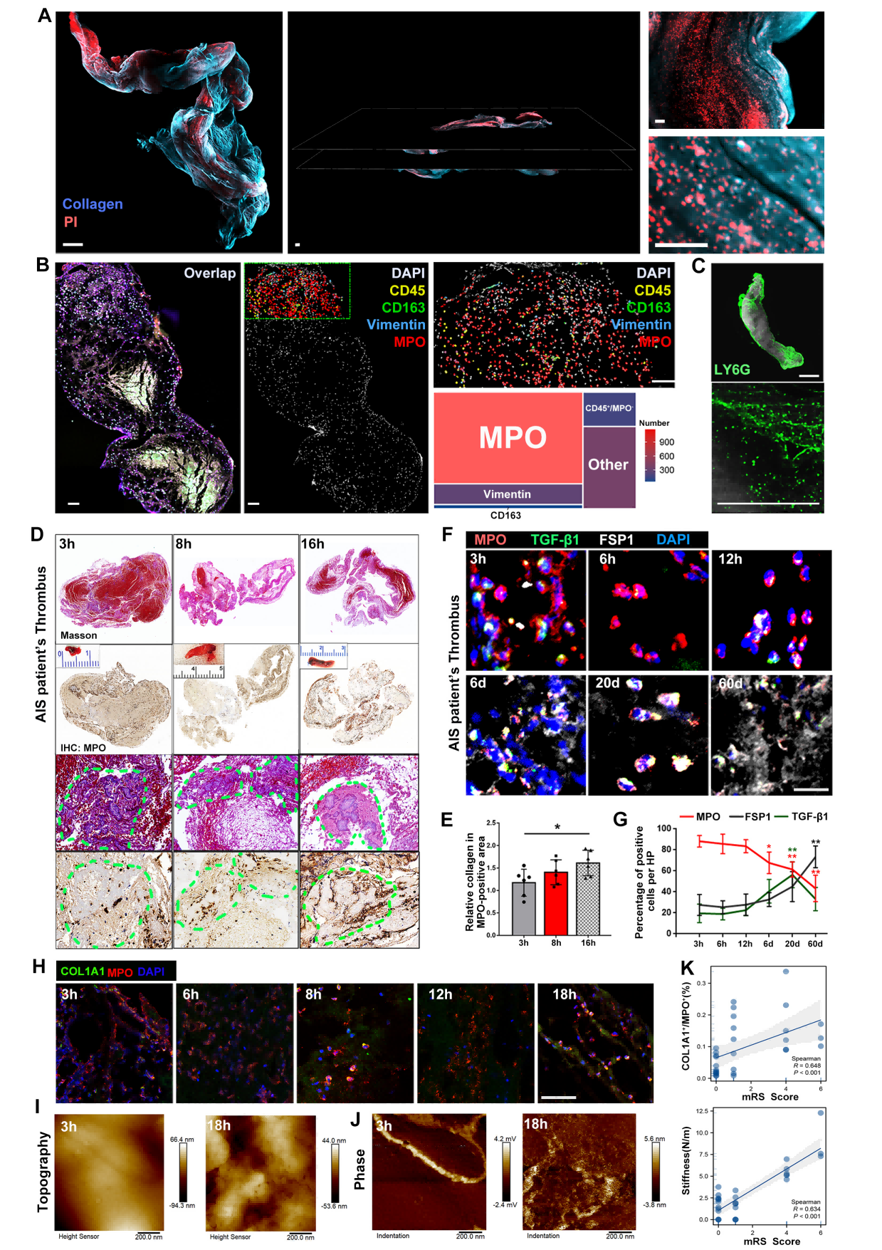
绘血栓空间图谱:收集 AIS 患者机械取栓术后血栓样本,通过 3D 组织透明成像结合多重免疫荧光染色,清晰呈现血栓内部免疫细胞的空间分布特征;
精准捕获关键细胞:利用激光显微切割技术分离血栓中 MPO 阳性中性粒细胞,结合高灵敏度空间蛋白质组学,完成微量细胞的蛋白质表达谱分析;
临床关联筛靶标:将蛋白质组数据与患者 90 天预后(mRS 评分)关联,筛选出与预后密切相关的核心蛋白;
功能验证明机制:借助小鼠血栓模型、基因敲除、细胞移植等实验,全面验证候选蛋白的功能与调控机制。
这套技术策略突破了传统血栓研究 “整体分析” 的局限,真正实现了血栓研究的 “看得到、抓得准、测得透”。
研究结果
一、血栓空间图谱:中性粒细胞是“主角”
通过3D成像和多重染色,研究首次绘制人类 AIS 血栓免疫细胞空间分布图,证实中性粒细胞(MPO⁺)是血栓中最丰富的免疫细胞,且主要富集在胶原密集的血栓外壳区域,其富集程度与血栓硬度增高、患者预后差显著相关 ——COL1A1⁺/MPO⁺细胞比例与患者 90 天 mRS 评分相关系数达 0.634(p<0.001),直接印证了中性粒细胞在血栓硬化中的关键作用。

人类缺血性卒中(AIS)血栓中免疫细胞的空间分布图谱
二、空间蛋白质组学:锁定SERPINB3是血栓硬化的关键 “分子开关”
对 34 例 AIS 患者血栓中性粒细胞的空间蛋白质组学分析显示,研究共鉴定出 2297 种蛋白质,其中 180 种在预后好坏两组间差异表达,SERPINB3 是上调最显著的蛋白之一。更重要的是,多变量回归分析证实,SERPINB3 是独立于血糖、NIHSS 评分、D - 二聚体的卒中预后因子,联合 SERPINB3 的预测模型 AUC 达 0.946,预测效能显著优于单独临床指标。

空间蛋白质组学锁定“真凶”——SERPINB3
三、机制解析:SERPINB3如何“硬化”血栓?
研究首次揭示了 SERPINB3 调控血栓硬化的分子通路:中性粒细胞在氧化应激环境下上调 SERPINB3 表达,进而激活 TGFβ1 信号通路,促进中性粒细胞胞外陷阱(NETs)形成和 COL1A1 胶原沉积,最终导致血栓硬化、溶栓抵抗。体外实验进一步证实,敲低 SERPINB3 或抑制 TGFβ1,可显著降低 COL1A1 和 NETs 表达,逆转血栓硬度增高的效应。并且外源性SERPINB3蛋白处理可增强血栓硬度和胶原沉积,该效应可被TGFβ1抑制剂逆转。

中性粒细胞通过SERPINB3-TGFβ1-COL1A1影响血栓形成
四、靶向 SERPINB3 为卒中治疗带来新突破
在小鼠模型中的功能验证取得了令人振奋的结果:敲低 SERPINB3 或使用 TGFβ1 抑制剂,不仅能延缓血栓形成、提高 rt-PA 溶栓效率,还能有效减小脑梗死体积、改善小鼠神经功能恢复,且未观察到明显出血等副作用;而靶向 SERPINB3 联合 rt-PA 的联合治疗方案,更实现了神经功能恢复的协同增效。

基因敲除确认——SERPINB3是血栓硬化的“必要因子
研究结论
本研究通过空间蛋白质组学技术,首次揭示了中性粒细胞SERPINB3在缺血性卒中血栓硬化中的核心作用,主要结论如下:
中性粒细胞是AIS血栓中主导免疫细胞,富集于胶原密集的硬化区域;
SERPINB3是中性粒细胞中与患者预后相关性最强的蛋白质,可作为独立预后标志物;
SERPINB3通过TGFβ1-NET-COL1A1信号轴促进血栓硬化和溶栓抵抗;
靶向SERPINB3可显著增强溶栓疗效、改善神经功能恢复,且安全性良好。
临床意义
本研究为缺血性卒中提供了:
一个新的预后生物标志物:SERPINB3表达水平可辅助预测患者90天功能结局。
一个新的治疗靶点:针对SERPINB3的干预策略有望突破当前溶栓治疗的时间窗限制。
技术价值
本研究建立的空间蛋白质组学研究范式,不仅适用于血栓研究,也可推广至肿瘤微环境、纤维化疾病、自身免疫病等多种涉及细胞空间异质性的疾病领域,具有广泛的应用前景。
青莲百奥解决方案
作为空间蛋白质组学领域的深耕者,青莲百奥始终以前沿技术为核心,打造专业技术服务体系,助力科研人员从单细胞与空间维度,深度解析生命活动的复杂调控机制。
空间蛋白质组学构建皮肤空间图谱
点击直达>>>「青莲客户文献」空间分辨蛋白质组学图谱揭示细胞外基质调控表皮生长
空间蛋白质组学阐释药物促进感染伤口愈合分子机制
点击直达>>>项目文章(IF=14.1) | 西北大学陈卓玥基于空间蛋白质组学阐释CRS水凝胶促进感染伤口愈合分子机制
青莲百奥为您提供一站式区域空间蛋白质组学和全息空间蛋白质组学服务,从组织切片选择感兴趣的区域(ROI),再到LCM与质谱检测分析,满足您空间蛋白质组研究的多重需求,为空间蛋白质组学领域提供了更多选择。

参考文献
Zang, Jiankun et al. “Pathogenic Role of SERPINB3-positive Neutrophils in Reinforcing Thrombus Stiffening during Ischemic Stroke.” Blood, blood.2025029516. 3 Mar. 2026, doi:10.1182/blood.2025029516.